В США зарегистрирован патент на гибридный Ford Mustang
Компания Ford Motor Co зарегистрировала патент на гибридную силовую установку, которая, как предполагается, предназначена для масклкара Ford Mustang.
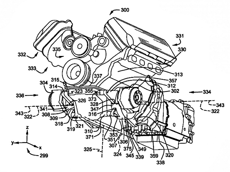
Патент выложен на сайте Управления по патентам и товарным знакам США. В нём описывается «2-моторная система для гибридного транспортного средства», хотя её будет точнее назвать 3-моторной: бензиновый V8 приводит в движение задние колёса, а пара электродвигателей, расположенных в моторном отсеке по бокам от него — передние.
Таким образом, Ford Mustang Hybrid станет не только электрифицированным, но ещё и полноприводным.
Помимо создания Ford Mustang Hybrid, знаменитый американский автопроизводитель планирует разработку спортивного кроссовера с электроприводом, а также электрифицированную версию своего бестселлера — пикапа F-150. Но будет ли он гибридным или исключительно «на батарейках» — пока неизвестно.

