Запатентовано полноуправляемое шасси для пикапов Ford F-Series
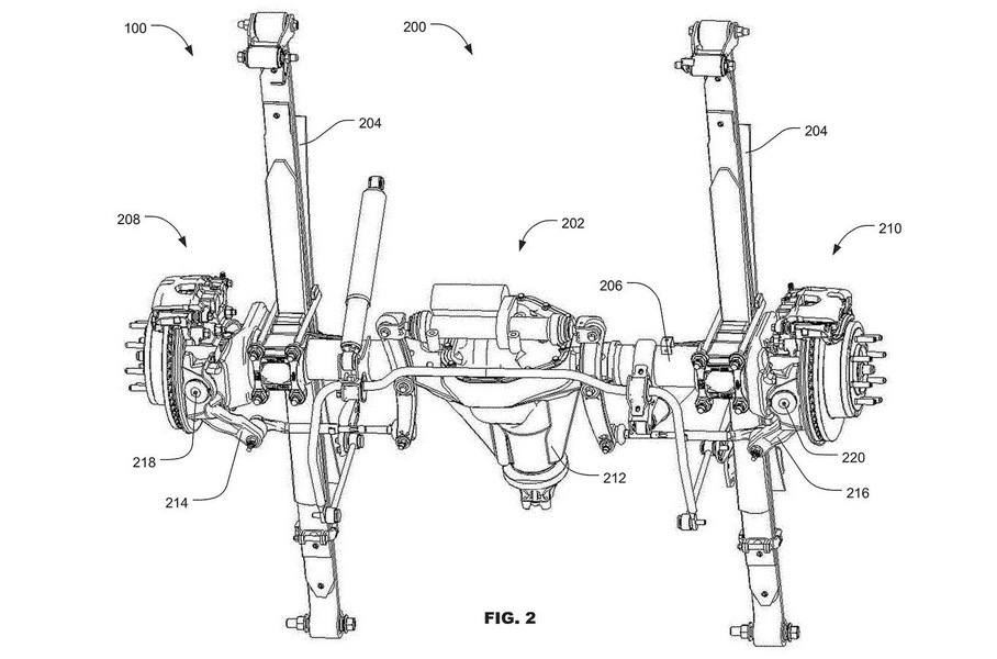
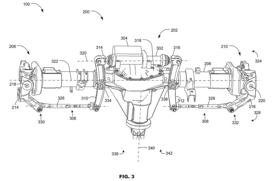
Ведомство по патентам и товарным знакам США опубликовало патент, полученный Ford Motor Co. на полноуправляемое шасси для легендарных пикапов F-Series.
Новая система подруливающей задней оси разработана американцами совместно с немецкой фирмой ZF — всемирно известным производителем КПП. С её помощью планируется улучшить манёвренность пикапов и их курсовую устойчивость при езде с прицепом.
Это полноуправляемое шасси разрабатывалось с 2017 г. В патенте указано, что в нём применены электроусилитель рулевого механизма, а также электронная система управления, синхонизирующая поворачивание передних и задних колёс.
Кроме того, для него были разработаны новые задние тормоза и подвеска, адаптированные к тому, что колёса будут поворачиваться, пусть и на небольшие углы.
Отметим, что идея сделать управляемыми и задние колёса не нова — впервые её осуществили на практике австралийские инженеры Феликс и Норман Кэлдуэллы ещё в 1907 г. С тех пор она то и дело всплывала в разных странах, но до массового выпуска машин с колёсной формулой 4×4×4 дело так и не дошло.


